안녕하세요 공직자에요!
겨울같지 않게 날씨가 엄청 따뜻한거 같아요.
그러다보니 집에있기도 답답하고,
나가서 돌아다녀보고 싶고 그렇죠 ㅎ...
하지만 조만간 백신이 나온다고 하니 끝까지 경계를 늦추지 않고 철저한 방역 수칙을 준수해야겠어요.
다 좋지만 제일 중요한 건 사랑하는 사람과 건강하게 오랫동안 살아가는 것이죠.
그 누구도 부인할 수 없는 사실입니다!

공부하고 배우고 익히는 모든 것들의 항상 제일 첫 번째 에는 건강하고 활력있는
삶이라는 부분을 다시 새기면서 오늘의 포스팅 시작해보도록 할게요!
오늘은 쉬운 개념을 들고왔어요!
바로 전기도면을 그리고 해석하는데 있어서 필요한 지식들이죠.
간단하니까 쉽게쉽게 이해하시면서 넘어가시면 됩니다.
회로이론 서적을 공부해보니
네트워크 토폴로지 기타등등....
너무 어려운 용어로 전기를 설명하는 것 같아요.
나름 엔지니어로 현장에서 뛰고 있고 자격증을 적지 않게 취득한 제가
다시 회로이론책을 보아도
진짜로...;;;
말이 너무어렵습니다.
옛날에는 어렵게 써놓은 글을 박식해서 이렇게 써놨구나 싶었는데
요즘엔 아니에요.
읽기 쉽고 이해하기 쉬운글이 최고인 것 같아요.
까놓고 보면 별거 아니거든요.
저도 글을 어렵게 표현하는 축에 속해서 많이 노력중입니다 .ㅎ
자 그럼 시작하겠습니다.
첫번째 개념. 노드
노드라는건 쉽게말해 같은 전위인 지점을 모두 하나의 노드라고 이해하시면 좋습니다.
예를들어 볼까요?

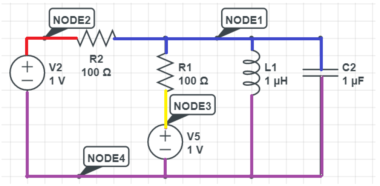
회로 1을 볼까요?
NODE는 같은 전위인 지점을 하나의 노드로 본다 하였습니다.
같은 전위라는건 기준이 되는 지점으로부터 테스터기로 찍었을때
어느 부위를 찍어도 똑같은 전압이 나온다는 의미에요
말이 너무 어렵죠?
풀어서 설명드려보죠
아래 그림을 보세요
아래 그림은 결론적으로 모두 전위가 동일한 노드입니다.

보라색 노드는 전위의 기준점입니다.
전위의 개념이 헷갈리시는 분은 제가 이전에 포스팅했던 전압에 대한 개념을 반드시 숙지하고 돌아오세요!
NODE 4는 기준이 되는 전위로써
우리는 전압을 측정하기 위해 테스터기를 총 3군데 찍어볼겁니다.
1. NODE2 - NODE4
2. NODE3 - NODE4
3. NODE1 - NODE4
그 중 한가지 사례만 살펴보겠습니다.
NODE2 - NODE4

NODE4는 기준전위 입니다.
NODE2는 NODE4로 부터 얼마만큼의 높은 힘을 가지고 있느냐를 표현한 것이라고 이전 포스팅에서 설명드린바 있죠.
다시 설명드리면
키가 110cm인 사람은 땅에서 쟀을때는 키가 작을지 언정
하늘로부터 키를재면 제일 큰거죠.
(말도안되는 정신승리같은 이야기이지만 학교다닐때 키작은 학생들 기복돋는다고 많이들 말씀하셨어요 ㅎ)
기준이 무엇이냐에 따라서 큰 게 작을수도 있고 작은게 커지는것일 수 있다는 이야기에요!
NODE4를 기준전위로 잡고 NODE2 빨간색 지점 어디를 찍어도 전위는 동일하게 나올겁니다.
왜냐하면 빨간색으로 그려진 모든선의 전기적인 위치가
보라색선으로부터 동일하게 차이가 나기 때문이죠.
왜 동일하냐고 질문하시면.
답은 이렇습니다.
우리는 선으로 이어진 부분을
마치 실제 하드웨어적으로 접속이 되어있다고 착각합니다.
이게 무슨 이야기이냐!

자... 이렇게 이해하게 되면 이제 실무에 들어가서 엄청나게 혼란스러운 상황을 마주하게 될 겁니다.
빨간색 NODE2선을 단순히 전압원 V2와 R2로 연결하는 전선가닥으로 이해하게 되었을때
기준전위인 보라색선 NODE4로부터 V2와 R2를 연결하는 선중 어느곳을 찍어보아도 완전히 똑같은
전위가 나타나지 않거든요.
전선도 자체적으로 저항을 가지고 있다고 판단하여 넘어가기 쉽지만
정확히 말하면
노드라는 개념은 소자간의 하드웨어적인 접속방식을 기술한게 아닙니다.
기준전위로부터 동일한 전위를 표현한 것이죠.
실제로는 이런식으로 연결되어 있을 수 있다는 겁니다.

더군다나 NODE 2의 경우에도
결선도에는 노드만 표시되어 있더라도
실제로는 병렬로 물려놓은 터미널 블록이 위치할 수 있죠.

이론상으로 NODE 2에 해당하는 부분은 전위적으로 보았을때 한가지 점으로 나타낼 수 있는 것을
선으로 길게 늘여놓았다고 보면 됩니다.
선은 수많은 점들의 집합이죠.
NODE4로부터 똑같은 높이에 있는 점들이 무수히 많이 모여서 하나의 선을 이룬다고 생각하시면 되겠습니다.
NODE2와 NODE4를 찍었을때 붉은색 선 중 어느곳을 찍어도
완벽하게 동일하게 전위가 나타나지 않는 이유는
1차적으로
우리가 결선도에 간략히 그린 것과는 실제가 하드웨어 구성품이 다르기 때문이고,
터미널 블록을 거치는 것 또한 매우 미미하지만 저항이 추가된 것이라고 볼 수 있으며
터미널 블록간 병렬로 물린 케이블과 저항의 길이에 따라서 전체 저항값이 변동되기 때문에
전위 차이가 나타날 수 있습니다.
2차적으로는
전선의 길이에 따른 고유한 저항도 무시할 수 없으므로
미미하지만 전압 강하가 일어나기 때문일 겁니다.
더군다나 근처 케이블중 노이즈를 발생시키는 케이블 역시
문제가 될 수 있겠죠.
제 경우에는 전기기사랑 공사기사를 죽어라 외울때만 해도 결선도를 마스터 했다고 생각했었으나
필드에서 실제로 전기를 만져보니 알쏭달쏭한 부분이 많았습니다.

바로 이론과 실무의 차이겠죠.
저는 이부분을 사전에 전달 드리는 것에 포커스를 맞추어 포스팅 해봤습니다 ㅎ
두번째 개념. 가지
두번째 개념은 너무 간단해서 몇줄로 끝나도 될 것 같아요
가지라는 것은 저항이나 전압원, 인덕터, 커패시터등 양단의 단자를 가진 독립적인 소자들을 가지라고 부릅니다.

위 회로라면
V2, R2, R1, L1, C2, V5가
각각 가지가 될 수 있겠죠.
사실 필드에서는 가지라는 표현은 거의 안씁니다.
오히려 노드라는 표현을 꽤 사용하는 것 같습니다.
일부 회로는 포토샾으로 수정을 했는데
전보다 확실히 편해지긴 했으나 제가 포토샾이 익숙하지 않아서인지 ㅎ
아직은 편집이 어렵네요.
차차 적응하면서 더 깔끔한 양질의 포스팅으로 찾아뵙도록 하겠습니다.
오늘은 여기까지에요!
끝.
'전기공학 기초이론 > 회로이론' 카테고리의 다른 글
| [회로이론] - 직렬 병렬 이란건 1차선, n차선을 의미 (1) | 2021.02.11 |
|---|---|
| [회로이론] - 과학자 키르히호프, 전기를 추상에서 실제로 바꿔버리다. (4) | 2021.02.05 |
| [회로이론] - 단락회로 는 뭐고 개방회로 는 뭐지?? (2) | 2021.01.23 |
| [회로이론] - 옴의법칙 , 본격적인 전기공학의 시작 (0) | 2021.01.13 |
| [실무] - 그래서 어떻게 전압 전류를 측정하나? 디지털 멀티미터, 일명 테스터기 사용법 (0) | 2020.12.23 |